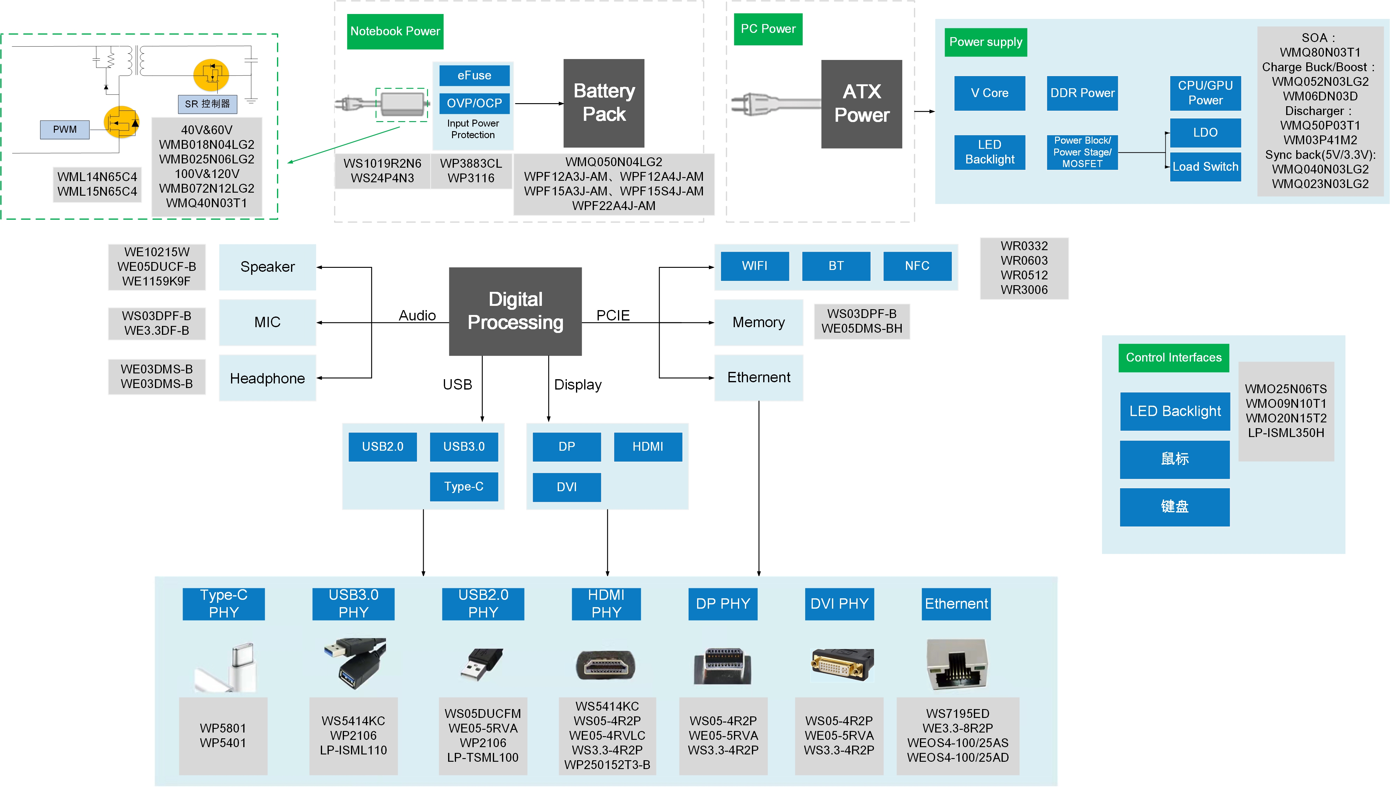
| Notebook Power |
MOS |
WML14N65C4
,WML15N65C4
|
TO-220F |
|
| Notebook Power |
MOS |
WMB018N04LG2
,WMB025N06LG2
,WMB072N12LG2
|
PDFN5*6-8L |
40V&60V&120V |
| Notebook Power |
MOS |
WMQ40N03T1
|
PDFN3*3-8L |
|
| Notebook Power |
TVS |
WS1019R2N6
,WS24P4N3
|
DFN1820-6L,DFN2020-3L |
|
| Notebook Power |
OVP |
WP3883CL
,WP3116
|
|
|
| Battery Pack |
MOS |
WMQ050N04LG2
|
PDFN3*3-8L |
|
| SOA |
MOS |
WMQ80N03T1
|
PDFN3*3-8L |
|
| Charge Buck/Boost |
MOS |
WMQ052N03LG2
,WM06DN03D
|
PDFN3*3-8L,SOT-363 |
|
| Discharger |
MOS |
WMQ50P03T1(WMQ55P03T1)
,WM03P41M2
|
PDFN3*3-8L,SOT-23-3L |
|
| Sync back(5V/3.3V) |
MOS |
WMQ040N03LG2
,WMQ023N03LG2
|
PDFN3*3-8L |
|
| Speaker |
TVS |
WE10215W
,WE05DUCF-B
,WE1159K9F
|
CSP0402-2L,DFN1006-2L,DFN1006-2L |
|
| MIC |
TVS |
WS03DPF-B
,WE3.3DF-B
|
DFN1006-2L |
|
| Headphone |
TVS |
WE03DMS-B
,WE03DMS-B
|
DFN1006-2L |
|
| WIFI,BT |
|
WR0332
,WR0603
,WR0512
,WR3006
|
|
|
| Memory |
TVS |
WS03DPF-B
,WE05DMS-BH
|
DFN1006-2L |
|
| Type-C PHY |
USB Type-C Port Protector |
WP5801
,WP5401
|
QFN-20(3×3),WLCSP16-1.665mm*1.64mm |
|
| USB3.0 PHY |
TVS |
WS5414KC
|
DFN2510-10L |
|
| USB3.0 PHY |
eFuse |
WP2106
|
SOT23-5 |
|
| USB3.0 PHY |
PTC |
LP-ISML110
|
|
|
| USB2.0 PHY |
TVS |
WS05DUCFM
,WE05-5RVA
|
DFN1006-2L,SOT-23-6L |
|
| USB2.0 PHY |
eFuse |
WP2106
|
SOT23-5 |
|
| USB2.0 PHY |
PTC |
LP-TSML100
|
|
|
| HDMI PHY |
TVS |
WS5414KC
,WS05-4R2P
,WE05-4RVLC
,WS3.3-4R2P
|
DFN2510-10L,DFN2510-10L,SOT-23-6L,DFN2510-10L |
|
| HDMI PHY |
Load Switch |
WP250152T3-B
|
SOT23-3 |
|
| DP PHY |
TVS |
WS05-4R2P
,WE05-5RVA
,WS3.3-4R2P
|
DFN2510-10L,SOT-23-6L,DFN2510-10L |
|
| DVI PHY |
TVS |
WS05-4R2P
,WE05-5RVA
,WS3.3-4R2P
|
DFN2510-10L,SOT-23-6L,DFN2510-10L |
|
| Ethernet |
TVS |
WS7195ED
,WE3.3-8R2P
|
SOD-323,DFN3810-9L |
|
| Ethernet |
TSS |
WEOS4-100/25AS
,WEOS4-100/25AD
|
SMA,DFN3333-2L |
|
| LED Backlight |
MOS |
WMO25N06TS(WMO20N06T1)
,WMO09N10T1
,WMO20N15T2
|
TO-252 |
|
| LED Backlight |
PTC |
LP-ISML350H
|
|
|