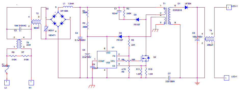
LED作为新型照明光源,具有高效节能、工作寿命长等优点,目前已广泛使用于LED显示、车用电子、生活照明等各种照明场景。LED恒流驱动特征需要特定的AC-DC恒流驱动电源,为了提高电源能效,LED的驱动电源一般采用单级PFC的拓扑。
图一单级PFC拓扑结构
如图一所示,单级PFC的拓扑结构在输入端整流桥与高压MOSFET之间没有高容量的电解电容,在遭遇雷击浪涌时,浪涌能量很容易传输到MOSFET上,高压MOSFET VDS易过电压,此时MOSFET很容易发生雪崩现象。在开关电源中,研发工程师要求MOSFET尽可能少发生或不发生雪崩。
雪崩是指MOSFET上的电压超过漏源极额定耐压并发生击穿的现象。图二为600V MOSFET的安全工作区示意图,图中红色标线为安全工作区的右边界。雪崩发生时,漏源两端的电压超过额定BVDSS,并伴随有电流流过漏源极,此时MOSFET工作在此边界的右边,超出安全工作区(SOA)。
图二某600V MOSFET安全工作区(SOA)
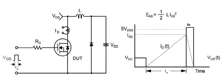
如图三所示雪崩测量电路及波形,一旦超出安全工作区,MOSFET功耗将大增。左图为雪崩测试的标准电路,右图为雪崩期间的运行波形。MOSFET在关断时因VDS电压过高而进入雪崩状态,雪崩期间漏源极电压电流同时存在,其产生的瞬时功耗达到数KW,会大大影响整个电源的可靠性。且雪崩期间,必须保证其沟道温度不超过额定沟道温度,否则容易导致器件过温失效。
图三雪崩测量电路及波形
那么,应该如何避免MOSFET应用时的雪崩破坏呢?从浪涌防护的角度来说,电源工程师可以增加AC输入端浪涌防护元件的规格,使AC前端器件防护元件吸收掉绝大部分浪涌能量,降低浪涌残压,如增加压敏电阻的尺寸、选择残压更低的压敏以及增加RCD浪涌吸收电路等。另外,亦可选择更高电流ID或者更高耐压规格的MOSFET避免其自生发生雪崩,但更高的ID往往意味着更高的成本,故而,选择更高耐压规格成为一种更简易安全且极具性价比的方案。
图四800V MOSFET浪涌测试波形
CH2 VDS (蓝色 200V/div)
CH3 IDS (紫色 1A/div)
图五650V MOSFET浪涌测试波形
CH2 VDS (蓝色 200V/div)
CH3 IDS (紫色 1A/div)
图四为使用耐压为800V MOSFET的LED驱动电源在浪涌发生的波形。图五为耐压为650V MOSFET的50W LED驱动电源在浪涌发生时的波形,二者的浪涌测试条件完全相同。
图四图五中VDS波形突然升高的时刻即为浪涌来临的瞬间,图四中的VDS最大电压为848V,图五中VDS最大电压为776V。雪崩消耗的能量来自于浪涌,图五中650V MOSFET关断期间还有较大的漏源电流流过,雪崩现象比较明显。图四中800V MOSFET在关断期间电流为0,没有发生雪崩现象,表明传输到器件上的浪涌能量不足以引起雪崩,可见在该电源中使用800V耐压的MOSFET大大提高了浪涌安全裕量,避免器件发生雪崩。
在LED驱动电源,工业控制辅助电源等应用中,电源工程师在设计浪涌防护时,可选择耐压更高的MOSFET,耐压高的器件可将浪涌能量挡在AC 输入端,让输入端口的MOV防护器件来吸收,避免MOSFET超过安全工作区。这样可以大大提高整机电源的浪涌防护能力。
LED作为21世纪的绿色照明产品,正在大量取代传统的光源。依托庞大的LED市场,国产器件在SJ MOSFET领域替换进口品牌的潜力极大。维安结合市场和客户的需求,在产品工艺、封装上持续创新,针对LED照明领域通用的800V以上耐压的规格,在产品系列、规格尺寸上也更加齐全。
表一 维安800V SJ-MOSFET 主推规格列表
上述表格中,03N80M3,05N80M3可以应用在浪涌要求较高的辅助电源中,比如工业380VAC输入的3-5W辅助电源。相比650V规格,其浪涌能力明显提高;相比平面工艺的2N80规格,导通电阻明显降低,温升和效率性显著提升。
公众号
地址:上海市浦东新区施湾七路1001号
电话:+86-21-5031 0888
邮箱:market@way-on.com
FAE@way-on.com
Copyright (C) Wayon Electronics Co.,Ltd. All Rights Reserved

