保险丝,又被称为“熔断器”,是一种大家耳熟能详的电子元器件,当电流超过额定值时,传统的熔断器将通过焦耳热熔化内置合金部件来保护电路和防止设备损坏,应用范围极为广泛。不过今天我们秉承“发现电子元器件新物种”的好奇心,走进一款“不一样”的保险丝---E-Fuse IC,它会颠覆我们对于传统保险丝的认知。E-Fuse IC与传统熔断器有很大不同,它具有高速限流与定时关断功能,当电流过大时,内置MOSFET的导通会被快速抑制,从而快速限流,如果大电流超过一定时间,内置MOSFET会关闭。玻璃管熔断器和芯片熔断器等传统物理熔断器在过流状态下实际切断供电线路,以起到保护供电线路的作用,一旦熔断就需要更换。而维安(WAYON)E-Fuse IC产品在发生异常时会用自己的MOSFET切断供电线路,可以重置并重复使用,不会被单一过电流破坏。WAYON E-Fuse IC还具有FLAG功能,当电路出现异常时会发送外部信号,能够更加轻松地检测出潜在故障,有效地降低维护成本和维修恢复时间。E-Fuse IC另一大优势在于集成化, E-Fuse IC结合了除高精度过流保护以外的一系列内置保护功能,与使用分立式元器件保障的安全功能相比,它仅需较少数量的元器件和较小占板面积,从而显著简化电路设计。这些特性的完美结合,使WAYON E-Fuse IC能够为笔记本电脑、游戏控制器、增强现实和虚拟现实设备、智能音箱、扫地机器人、网络服务器等设备的供电线路提供有力保护。
WAYON E-Fuse IC 封装实物图
WAYON E-FUSE IC内部结构图
1、过流限制精度:1A限流精度为7%,0.125A限流精度为12%;
2、具有可编程的过流保护功能,并在过流时将电流限在安全阈值;
3、快速短路保护:OVP快速响应时间<1μs;
4、薄型紧凑的DFN2*2-8L封装:2.0*2.0*0.75mm(TYP)。
WAYON WP1X1X系列E-Fuse IC与友商参数对比
WAYON WP1430 E-Fuse IC与友商参数对比
VOVP= 5.85 V, IOCP= 1000 mA, BVOVP= 4.35 V
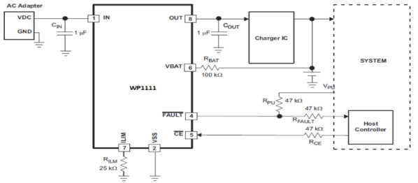
WAYON E-Fuse IC 典型应用
WAYON E-Fuse IC选型列表
公众号
地址:上海市浦东新区施湾七路1001号
电话:+86-21-5031 0888
邮箱:market@way-on.com
FAE@way-on.com
Copyright (C) Wayon Electronics Co.,Ltd. All Rights Reserved

