PPTC(Polymeric Positive Temperature Coefficient),即高分子聚合物正温度系数元件,又称可复式保险丝(Resettable Fuse)或聚合物保险丝(Polyfuse),在电子业界俗称自恢复保险丝或过流保护片,在电子产品中广泛用作过电流或者过温度防护。
常规PPTC产品的芯材是裸露的,容易受到湿汽或者有机溶剂的侵蚀,造成PPTC芯材的裂化,导致PPTC阻值慢慢上升,直至PPTC出现误保护导致产品无法正常工作。在有漏烟油隐患的电子烟应用、高温高湿气候中手机电池应用,这个问题尤为突出。
维安(WAYON)世界首创新型封装PPTC产品-----HF系列,新型封装PPTC的芯材裸露部位被封装层完全覆盖,封装层具有“不融不溶”特性,具有优良的电气绝缘性、耐老化特性以及阻隔特性。利用其优良的阻隔特性,可以有效的阻隔湿气或者有机溶剂对PPTC芯材的侵入,延长PPTC的使用寿命,提高产品的可靠性。
常规封装PPTC与新型封装PPTC封装外观图
常规PPTC和新型封装PPTC用不同烟油涂覆放置后,新型封装PPTC不受影响。常规PPTC放置168H后阻值升高非常明显,升阻率最高可达800%。新型封装PPTC放置168H后几乎没有升阻。
PPTC涂覆烟油后PPTC阻值变化对比图
常规PPTC和新型封装PPTC在高温高湿环境下,模拟手机电池客户极限使用工况(60℃/95%RH,ON 60min+OFF 10min),新型封装PPTC的使用寿命远大于常规PPTC。
在极限工况下常规PPTC使用200次循环后PPTC就会出现误保护,导致产品不能正常工作的,在极限工况下新型封装PPTC至少可以满足1000次以上的充电循环。
模拟客户极限工况使用寿命对比图
新型封装PPTC产品有效的阻隔湿气和有机溶剂对PPTC芯材的侵入,有效提高PPTC的可靠性和在高温高湿环境中的使用寿命。
新型封装产品主要应用场景
一、电子烟过流保护应用
PPTC电子烟应用原理图
目前市面上比较流行的电子烟是通过电加热雾化烟油,来模拟真烟的口感,为避免热失控,电子烟中需要用保护元件保障安全。电子烟充电中由于MCU死机或者发生故障情况下出现的热失控造成安全因素可通过PPTC来保障安全。
电子烟渗漏的烟油接触PPTC芯材后,导致PPTC失效,影响产品正常使用。新型封装隔离PPTC芯材和烟油的接触,提高了PPTC的使用寿命,提升了客户的满意度。
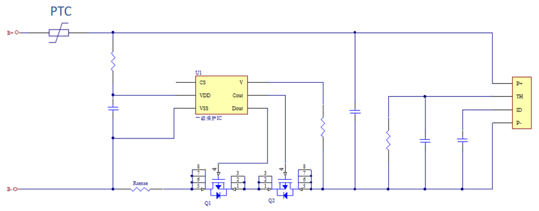
二、锂电池二级保护
PPTC锂电池应用原理图
锂电池过充时,电池电压会迅速上升,正极的活性物质结构变化,产生大量的气体,放出大量的热,使锂电池温度和内部压力急剧增加,存在爆炸、燃烧等隐患。
PPTC是作为应用广泛的锂电池二级保护元件,在锂电池温度异常持续升高的情况下,PPTC可以截断锂电池的充电电流,避免锂电池过充后出现爆炸、燃烧。
常规PPTC在某些热带亚热带高温高湿的环境中,出现失效的情况,究其原因是常规PPTC受高温高湿环境水汽影响导致升阻失效,新型的封装大大提高了PPTC在高温高湿环境中的使用寿命,拓展了PPTC的应用场景。
维安(WAYON)新型封装PPTC产品HF系列主要规格
公众号
地址:上海市浦东新区施湾七路1001号
电话:+86-21-5031 0888
邮箱:market@way-on.com
FAE@way-on.com
Copyright (C) Wayon Electronics Co.,Ltd. All Rights Reserved

