随着More-Than-Moore(超摩尔定律)的口号越来越响亮,物联网(IoT)、智能穿戴设备等不断占领我们的住宅、办公场所并从头到脚覆盖全身,我们会发现越来越多的设备和系统集成了电子元器件,而且我们能够在世界上的任何一个角落访问这些电气和系统。不过,由于有如此之多的设备进入我们的生活,设备消耗的难以计数的待机耗能成为了最让电子工程师头疼的事,于是我们梦想着将电子产品的续航时间、电池寿命最大化,企图让电池可以撑到“油尽灯枯”。
那么如何让延长电池寿命呢?如果我告诉你一个简单的线性稳压器就可以实现这一功能,你会相信吗?下面的内容给出了答案。
维安(WAYON)超低功耗LDO产品 WR0114系列,适用于电池供电场景,通过减少待机功耗来延长电池寿命;与传统LDO的消耗电流对比优势更为突出。
与传统LDO功耗对比
WR0114系列产品性能领先于国内绝大多数厂商的同类型产品,0.7uA(Typ)的超低静态功耗,待机功耗0.1µA(Typ),输出电流150mA,主要封装形式为小型化DFN-4(1*1)封装和常规SOT23-3/5封装,可满足小空间、极低功耗的产品应用场景。
封装实物图
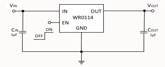
物联网、智能穿戴设备应用中,WR0114系列产品的输入、输出引脚电容须外接1µF的陶瓷电容。其EN引脚为供电模式控制,该引脚具备内部上拉电阻,当使能端悬空时亦能正常工作,当输入逻辑低电平时,其待机电流降至0.1µA。对于有苛刻功耗需求的可穿戴设备,该功能大有益处,能够大幅降低产品功耗,增强设计灵活性。
WR0114应用原理图
WR0114系列产品输出最低为1.2 V, 输出电压精度在±1 %,可以为部分电压敏感的模拟部分提供精准的基准电压。正常工作温度为-40~+85℃,满足户外应用对温度的需求。产品内置快速放电、过流保护、过热保护功能,能够确保产品的电气安全性,适用于狭小空间、散热条件较差的可穿戴应用场合。
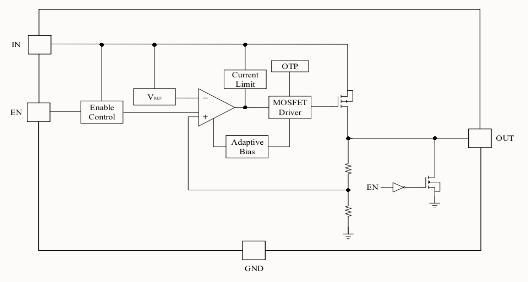
WR0114内部结构图
WR0114系列相比同类器件具有更优的瞬态响应,以实现更快的唤醒速度,能缩短应用的响应时间并提高动态性能。
Load Transient@0.4µs: -50mV@50mA~150mA, +25mV@150mA~50mA
WR0114系列主要参数
公众号
地址:上海市浦东新区施湾七路1001号
电话:+86-21-5031 0888
邮箱:market@way-on.com
FAE@way-on.com
Copyright (C) Wayon Electronics Co.,Ltd. All Rights Reserved

