CAN是一种通信协议,其特点是允许网络上的多个微控制器或设备直接互相通信。是1980年代初德国BOSCH公司所制定的规格,并在1993年标准化,由于其高扩充性、高可靠度且低成本等特性而被广泛应用在汽车的各种电子控制单元中。
近年来越来越多产业了解到CAN的优点,其应用越来越广泛,汽车、电动自行车、工控、电梯、安防、电力、通信和楼宇自动化等领域的控制总线设计中都有CAN的身影。
要想快速的构建支持CAN的系统,需要CAN收发器的支持,维安(WAYON)瞄准高速发展的汽车市场,迅速推出了通用高速CAN收发器芯片WJ1040&WJ1050,目前两款产品工业级的规格均已量产,另外符合面向汽车应用的AEC-Q100 标准&温度等级Grade-1车规级的规格WJ1040-AT&WJ1050-AT预计2023年1月正式发布。此外,两款器件包含许多保护功能,以提高器件和CAN总线的稳定性。
产品概述
WJ1040(WJ1040-AT)完全兼容ISO11898 标准,可用于采用控制器区域网络(CAN)的应用。作为一个CAN总线收发器,该器件为CAN控制器提供差分发送和接收能力,信号速率高达1 Mbps,该系列器件具有低功耗待机模式及通过总线远程唤醒的能力。WJ1040是WJ1050高速CAN收发器的下一级产品。它与WJ1050引脚兼容,并提供同样出色的EMC性能。
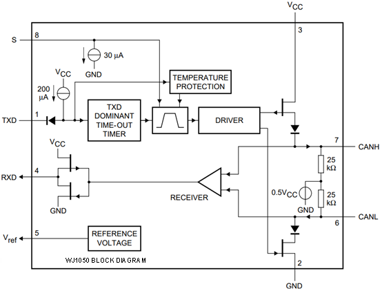
WJ1050(WJ1050-AT)达到或超过了ISO 11898标准的规格,可用于采用控制器区域网络(CAN)的应用。作为一个CAN收发器,该器件向总线提供差分传输能力,向CAN控制器提供差分接收能力,信号速率高达1 Mbps。该系列器件具有静音模式,在该模式下,所有总线活动都由接收器输出传递给本地协议控制器。由于输出信号CANH和CANL的最佳匹配,电磁辐射得到了极大的优化,改进了在无电源节点情况下的表现。
特性
●完全兼容 ISO 11898 标准
●符合汽车应用的要求
●AEC-Q100测试指导,具有以下特点:
器件温度等级Grade-1:-40℃ 至+125℃ 环境工作温度
●高速CAN,最高传输速率可达 1Mbps
●工作温度范围:-40℃ to +125℃
●极低的电磁辐射(EME)
●支持至少110个节点的连接
●WJ1040(WJ1040-AT)具有低电流待机模式(10uA),支持总线远程唤醒功能
●WJ1050(WJ1050-AT)具有发送器被禁用的静音模式
保护特性
●总线故障保护电压:-27V to +40V
●接收器共模输入电压:-8V to +12V
●总线引脚的ESD保护:±6 kV(HBM)
●具有对电池和接地的短路保护
●热关断保护(TSD)
●传输数据(TXD)显性超时复位功能
●封装形式:SOP-8
产品内部结构简图
图1 WJ1040 结构图
图2 WJ1050 结构图
典型应用原理图
图3 使用5V MCU的典型CAN总线应用框图
产品信息
汽车在加速发展,维安专注于为这些高增长的战略市场提供优质的产品,对不断变化的市场保持敏锐度,并持续为相关应用投入相关的产品开发。
了解更多维安接口IC产品可跳转页面:
https://www.way-on.cn/Product-Center/298.html
公众号
地址:上海市浦东新区施湾七路1001号
电话:+86-21-5031 0888
邮箱:market@way-on.com
FAE@way-on.com
Copyright (C) Wayon Electronics Co.,Ltd. All Rights Reserved

