首页 > 技术支持 > 技术文章

锂电池电动车新国标规范下,维安充电器方案亮点有哪些?

随着我国居民环保意识的提升和科技的快速进步,电动车已成为现代交通体系中的重要组成部分。由于锂电池较于铅酸电池具有更优异的耐久性以及易操作性,电动车厂商纷纷推出了锂电池电动车,为消费者带来更好的使用体验。


图片


为保护消费者安全以及净化市场,2024年4月25日,《电动自行车用锂离子蓄电池安全技术规范》正式发布,并且明确从2024年11月1日起将会正式实施,所有的锂电池和充电器都必须通过3C认证,才可以生产和销售。


GB43854:锂电池电动车新国标充电器“强制性国家标准”

图片


该标准从单体电池和电池组两个层面规定了锂电电动车的安全要求和试验方法,主要考虑了过充电、过放电、外部短路、热滥用等安全要求。对于锂电池充电器的设计在满足多项技术标准和安全规范之外,根据厂商定制化需求,其智能化要求也有所提升。


基于新国标锂电充电器相关标准和规范,维安研发人员利用自研产品AC-DC控制器WD1092BAPT可编程智能管理充电芯片WHA19003F4M7开发了一款基于一级半PFC反激AC-DC拓扑的锂电电动车充电器方案,实物如下图所示:

图片

图片

图1:维安新国标锂电充电器实物


维安新国标锂电充电器方案特征:

整机效率

≥88.0%,包括可控硅和风机的功耗

● 高EMI裕量

传导和辐射骚扰 裕量≥10 dB

● 低成本 

初级方案巧妙使用一级半和合封功率MOSFET技术,次级同样采样集成LDO、恒压恒流模块及可编程功能的智能管理充电IC,大大减少了外围元件数量以及布线复杂度,整体方案成本和性能具备明显优势

● 保护功能 

本方案设置了多种异常工作状态的检测和保护功能,次级智能充电管理IC具备过温、过压、风扇堵转这几种异常状态的指示功能和保护功能,并同时具有可供客户定制的充电器智能开发平台,整体方案灵活性具有明显优势


输入输出规格:


● 输入电压

180-240V/AC (输入最低电压165V/AC,

输入最高电压264V/AC)

● 输出规格

60V/3A  (输出最低27V/3A,输出最高60V/3A)

● 功率因数PF

0.75

● 整机效率

≥88.0 %


方案设计及优势:

1、锂电充电管理模块设计

为满足新国标充电器强制性“通讯协议”充电这一要求,本方案的次级控制器采用了一款高度可编程数模混合智能充电管理芯片WHA19003F4M7,其内置的恒压恒流控制模块实现了对充电器对锂电池充电过程的精准控制以及充电异常行为的提醒和保护功能,从而提高了锂电池的使用寿命,以及充电过程的可靠性。


充电电压经由输出端分压网络得到的电压与内置的2.5V电压源相比较作为输出电压控制信号以及系统反馈信号,充电电流经由采样电阻取得的电压与控制器内置的50mV电压源作为输出电流控制信号以及系统反馈信号。


锂电池充电逻辑如下图2所示,该方案具备开机自检、修调模式、异常保护等功能,且具备明显的状态灯和风扇指示功能,符合新国标充电协议要求。


图片

图2:维安新国标锂电池充电器次级充电逻辑状态机示意图


另外,次级控制器WHA19003F4M7提供一线通、485等协议接口,可根据客户需求定制具体化协议以及关键参数修调功能,输出电压精度在50mV以内,并同时提供充电器开发平台供客户使用,平台界面如图3。


图片

图3:维安新国标锂电池充电器智能化开发平台界面示意图


该平台同时具备铅酸蓄电池锂电池两种充电协议,用户可根据实际电池充电需求配置充电模式分段式的关键参数,生成充电管理代码,提高了WHA19003F4M7在客户端的使用灵活性以及电池充电多样化的适配性


此外,根据如上图2所示的锂电池充电逻辑状态机示意图,为保证充电器使用过程的安全性和可靠性,本方案智能化设置了过温、过压、风扇堵转等异常状态的保护动作,详情如表1所示。


图片

表1:维安新国标锂电池充电器保护功能说明


2、功率模块方案设计

新国标充电器方案的初级部分采用维安自研产品WD1092BAPT作为AC-DC PWM控制器,具备宽压输入、低功耗、高效率等特性。


WD1092BAPT内置的650V/0.85Ω 高功率MOSFET作为该部分的高频开关。充电器轻载或空载工作时,WD1092BAPT处于Burst模式以减小开关损耗,从而降低了待机功耗,提高了轻载效率;工作于正常负载模式时,WD1092BAPT采用电流模式控制技术,内置软驱设计不仅优化EMI特性,也提高了整机效率。


WD1092BAPT同时具备过流保护(OCP)、过载保护(OLP)、过温保护(OTP)、过压保护(OVP)等功能,大大提高了整机的可靠性。


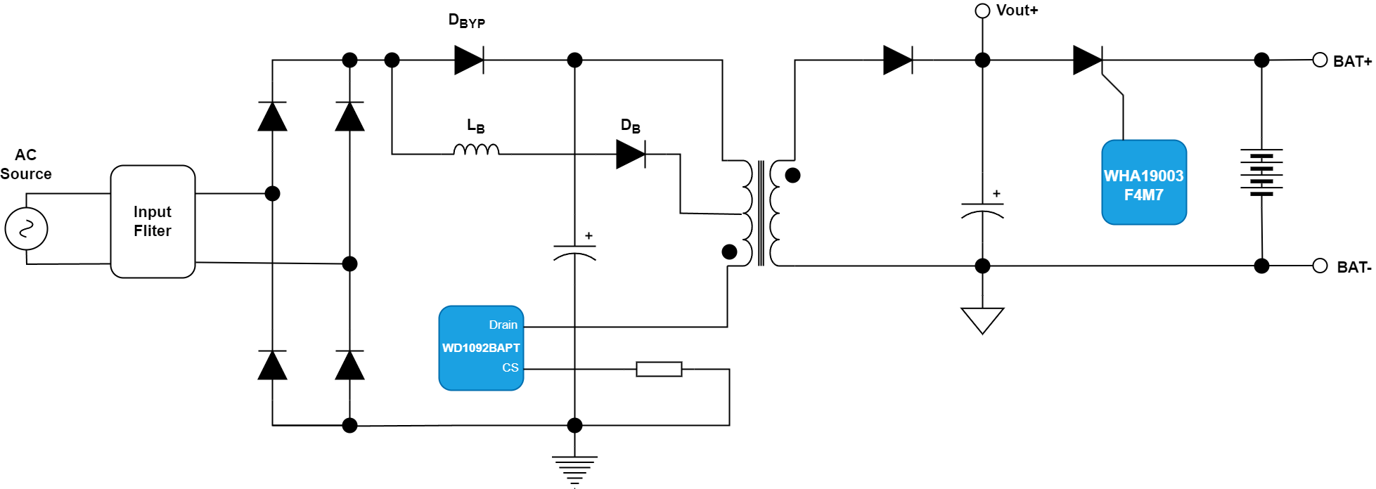
图片

图4:维安新国标锂电池充电器功率级简化电路


总结

本方案设计的电动车新国标锂电充电器支持最大功率180W充电,具有整机效率高、低成本、充电平台定制化、高灵活性定制充电需求等优势。


更多详细资料,请发送邮件至:

market@way-on.com

FAE@way-on.com

我们将竭诚为您服务。


想要了解更多WAYON MCU信息,请在下方填写您的需求,我们会尽快与您取得联系,提供专业、全面的解答,期待您的问询!

公司名称
姓名
电话
邮箱
需求

公众号