在电子设备深度融入生产生活的今天,从我们日常依赖的消费电子、便携终端、照明系统、家用电器,到支撑工业运转的各类电源装置,它们的稳定运行都离不开一个至关重要的元器件——整流桥。作为电能转换的 “守门人”, 整流桥主要负责将交流电(AC)高效稳定地转换为直流电(DC),为整个电路系统提供可靠的动力源。可以说,整流桥的性能与品质,直接决定了电子设备产品的效率、稳定性与使用寿命。
“
产品优势
● 低损耗,高能效
WAYON整流桥采用先进的芯片技术与封装工艺,使产品具有较低的正向压降(VF)和反向漏电流(IR)。这意味着在整流过程中能量损耗更少,转换效率更高,帮助设备节能降耗。
● 封装系列齐全,应用广泛
WAYON提供全系列外观尺寸的整流桥产品,从贴片类小本体MBS、ABS到插件类大本体GBJ、SGBPC等近30种封装形式,电流范围从1A到50A,电压范围从50V到1000V以上,可满足消费电子、照明领域、工业控制、通信电源、汽车等不同领域的多样化需求。部分封装外观如下:
● 质量可靠
产品经过长期严格的可靠性测试,具备高温环境下工作性能(Tjmax=150℃)以及较高的抗浪涌电流的能力。无论是在高温还是严寒的极端环境下,都能保持稳定输出,极大提升了整机产品的耐用性和市场竞争力。部分信赖性项目如下:
“
典型应用领域
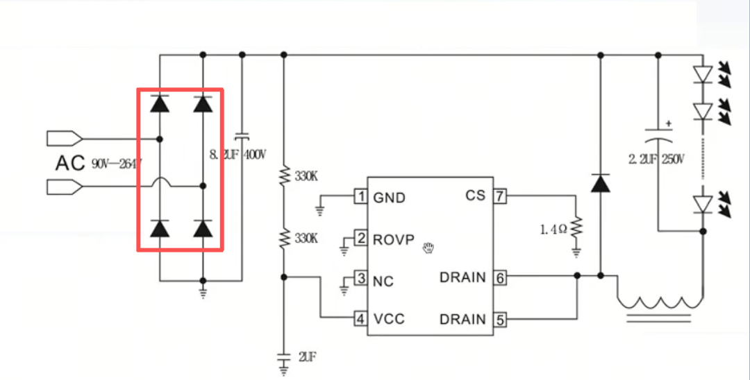
01、消费类电子
● PD快充
● PC电源
● 电源适配器
……
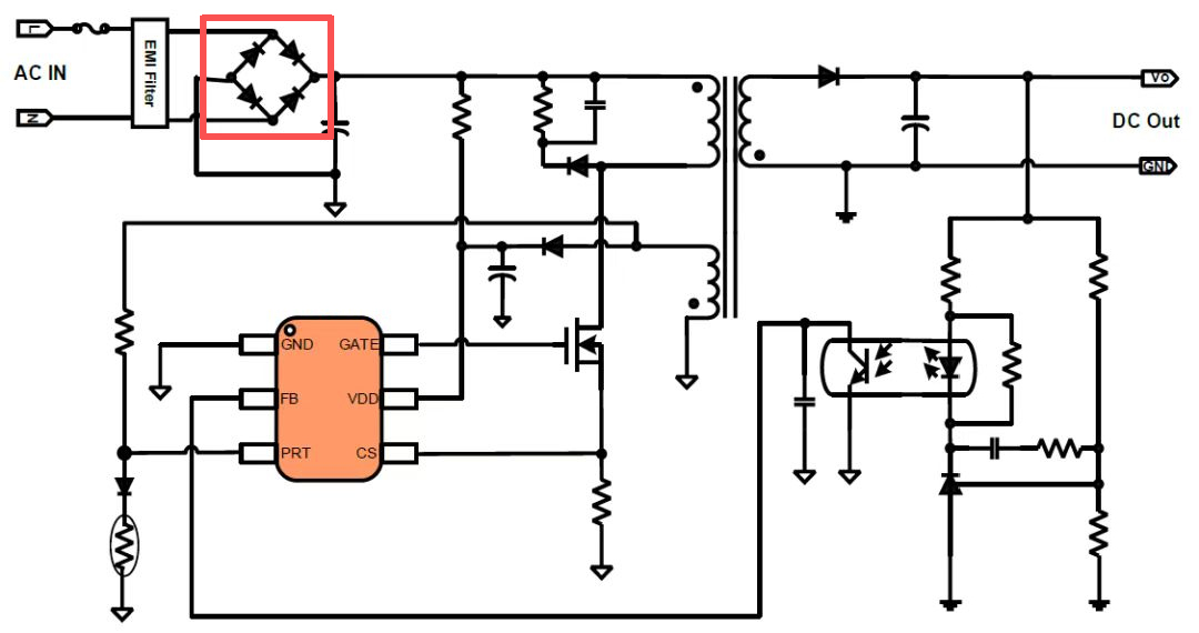
如今充电器中,电源架构通常为AC-DC转换拓扑。整流桥作为输入交流(AC)到直流(DC)转换的首个功率处理单元,其性能直接决定了后续电路的工作稳定性、整体转换效率及温升表现。
02、照明领域
● 家用 LED 吸顶灯
● 路灯等驱动电源
……
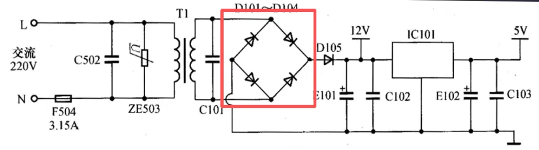
03、家用电器
● 空调
● 洗衣机
● 冰箱等电源模块
……
04、工业设备
● 变频器
● 工控电源
● 电焊机电源
……
05、通信IT
● 服务器电源
……
06、汽车电子
● 车载充电器(OBC)
……
产品选型表
备注:如有特殊封装尺寸的产品需求,可配合进行开发匹配。
公众号
地址:上海市浦东新区施湾七路1001号
电话:+86-21-5031 0888
邮箱:market@way-on.com
FAE@way-on.com
Copyright (C) Wayon Electronics Co.,Ltd. All Rights Reserved

